Loading...
CHAPTER 1
CHAPTER 2

Wavelet

Wavelet is an exploration of how serendipity, randomness, and subconscious expression can be captured through the combination of traditional artistic methods and modern computational tools. To expand creative potential and visually represent subconscious states, how might we introduce physical randomness into artistic processes?

Themes

Action painting, also known as gestural abstraction, is a style of abstract expressionism that emphasises the physical act of painting. Artists spontaneously apply paint, by dripping, splashing, or smearing it onto the canvas. This is a technique that prioritises the creative process over the final product.

By letting go of deliberate control, action painters embraced the unpredictability, so that 'chance' could shape the creative process. In contemporary contexts, computational design incorporates randomness by setting parameters and using algorithms that introduce variability, leading to innovative outcomes.

Marbling, a painting technique with roots in Japanese suminagashi and Turkish ebru, involves floating pigments on liquid surfaces to create intricate patterns. It is an example of serendipity, where fluid dynamics and pigment immiscibility introduce randomness into the creative.

Approach

How might we merge the tactile, spontaneous beauty of marbling with computational precision to create an interface that expresses subconscious states? Can the interaction maintain user engagement if the output is hidden from the user until the final results?

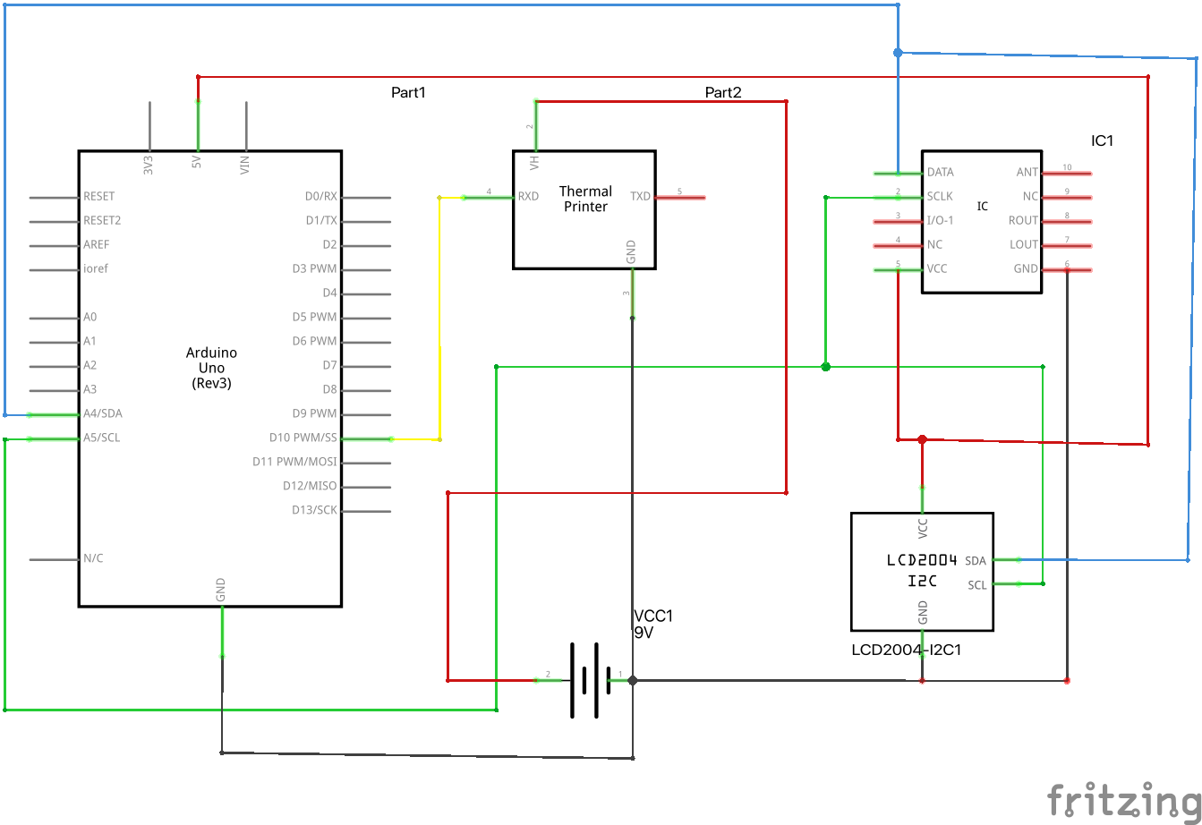
This interface uses the marbling technique with Arduino-controlled water pumps to manipulate liquid pigments. The system uses EEG data to guide the interaction. Pigment behavior on the liquid surface introduces physical randomness, creating unique, serendipitous patterns.

The brainwaves, reflecting different mental states, are mapped to specific colors. This was intended to map brain activity into visual indicators that can be intuitively 'felt'.

  • Delta (Blue): Deep relaxation and calmness.
  • Theta (Green): Creativity and subconscious exploration.
  • Alpha (Yellow): Clarity and relaxed alertness.
  • Beta (Red): Energy and focus.

User Testing and Refinement

User Feedback Comments Action Taken
LJJ, JHH Paint Saturation Excessive paint blurred the patterns, making them difficult to distinguish. Reduced paint saturation by reprogramming pump triggers to activate only at brainwave thresholds.
LJJ, HSM, NDR Hose Stability Observed that hoses occasionally bent or clogged, disrupting paint flow. Used wire stabilizers taped to the board for better hose management.
KAA, PYJ, HKY, LJJ Pattern Clarity Suggested that smaller droplets might improve detail in marbling patterns. Switched to thinner tubes for finer droplets.
NDR, HKY, KAA User Interaction Found the mental state-to-color mapping intuitive and engaging but wanted clearer visual feedback. Clearer brainwave-to-color mapping in documentation and adjusted color thresholds.
JHH, LJJ, GAP Hardware Aesthetics Felt the wooden board was functional but appeared unfinished for a gallery setup. Accepted as a temporary design choice for Semester 1; no immediate action taken.
LJJ Fluid Dynamics Mentioned that pigment spread sometimes appeared uneven due to static surface. No direct action yet.

Excessive saturation of paint was obscuring the outcome patterns. This was addressed by refining the system's mechanics. Pump triggers were adjusted to activate only at specific brainwave thresholds.

Controlled delays were introduced to regulate paint flow, and thinner tubes replaced the original hoses to produce finer droplets. These modifications significantly improved the clarity and distinctiveness of the patterns.

Outcome

Wavelet combines traditional marbling with computational systems, resulting in a creative interface that creates visually compelling outputs and expands subconscious expression through biofeedback-driven serendipity. It uses fluid dynamics, brainwave mapping, and action painting into a cohesive, modern artistic medium.

For future development, tilting mechanism can be considered. Servo motors could adjust the marbling surface's angle and movement, with speed and direction responding to the user's brainwaves. Calm states produce slow, gentle tilts, while active states trigger faster movements.

Dream Journal

This project reimagines the surrealist practice of automatic writing by integrating modern technology. Using EEG data, it creates an interface that translates subconscious brain activity into text, reflecting the mental states of the user in real time. Historically, tools like typewriters served as conduits for subconscious or spiritual messages, aligning with surrealism's goal of unveiling hidden layers of thought. The project translates this historical practice into a technological framework by using EEG devices as contemporary counterparts to these tools.

Themes

Historically, automatic writing was conducted through physical mediums like pen and paper or typewriters, with the human body serving as a passive conduit. This blurred the boundaries between the individual and the tools they used.

Modern machines, capable of capturing and interpreting data in real time, present an opportunity to reinterpret automatic writing, moving beyond traditional mediums and into the realm of computational interfaces.

How can modern machines function as passive conduits for subconscious expression, presenting outputs that reflect the user's mental state without requiring deliberate physical action?

Approach

Typewriters, historically used in spiritualist practices for automatic writing, served as neutral tools to capture subconscious or "channeled" messages. For this interface, thermal printers were chosen as a modern equivalent of surrealist typewriters, capable of materialising brainwave-driven text in real time. It can produce tangible records of subconscious activity, aligning with surrealist emphasis on materialising abstract ideas.

Index

Miller's Ten Thousand Dreams Interpreted was chosen for its well organised index of words that can be encountered in dreams and narrative depth.

Sentence Structures

Sentences were chosen at random out of predefined templates (e.g., "The [adjective] [noun] [verb] [adverb]") to maintain grammatical coherence.

The input was specified to theta and alpha waves:

  • Theta Waves (4–8 Hz): Linked to dream-like, subconscious mental states, resonating with surrealist goals of bypassing rational thought.
  • Alpha Waves (8–12 Hz): Represent calm wakefulness and provide a stable foundation for subconscious exploration.

Mapping

The mapping aimed for outputs to align intuitively with brainwave states, enhancing the user's sense of connection to the generated text. Higher thata and alpha waves generate calm, serene words (categorised by ChatGPT) to match their meditative quality.

User Testing and Refinement

User Feedback Comments Action Taken
HKY, HSM OLED Display Found the link between brainwave activity and text generation intuitive after the OLED display was added. OLED visualization improved understanding, increasing engagement.
JHH Aesthetic Appeal Noted that the prototype's box design was too plain and lacked a creative, engaging form factor. No immediate action taken, as aesthetics were not a primary focus during this phase.
HKY, NDR Responsiveness Experienced improved responsiveness but suggested even faster feedback loops for smoother interaction. Processing intervals were optimised, but further fine-tuning is needed.
LJJ Text Diversity Felt the generated text was repetitive and lacked visual or structural diversity. No visual changes made during refinements but adjustments to word categories were added.
HKY, HSM Ease of Use Found the system intuitive after refinement but noted challenges with EEG calibration for first-time users. Calibration process was simplified slightly, but signal consistency remains an issue for new users.

Users initially struggled to perceive a clear connection between their brainwaves and the generated text, which reduced the sense of engagement with the interface. Additionally, the lack of visual feedback on real-time brainwave activity made it difficult for users to understand how their neural states influenced the output.

To address these issues, the mapping of words was refined to align more intuitively with brainwave states, ensuring that the text better reflected users' mental activity. Furthermore, an OLED display was added to provide real-time visual feedback on EEG data, enhancing transparency and fostering a stronger connection between the user and the system.

The interface faced challenges with slow data processing and thermal printing, which caused noticeable delays in generating and outputting text. To resolve this, processing intervals were optimized, and bottlenecks in the data flow were addressed. These adjustments streamlined the system for a more responsive and a smoother interaction.

Outcome

This project revisits surrealist automatic writing by utilizing EEG data and generative technology to create a dynamic, subconscious-driven writing interface.The system translates brainwave activity into tangible text outputs, bridging traditional artistic methods with modern technology.

The deliberate pace of the interface mirrors the rhythm of typewriting, producing a journal that captures the user's subconscious state. Physical outputs are generated through a thermal printer, materialising subconscious thoughts into permanent, tangible records.

Future possibilities for this project include experimenting with creative print layouts, such as grids or layered text, to enhance visual engagement. The addition of symbolic elements like graphical patterns or abstract imagery could further complement and enrich the text outputs. Improved EEG connectivity is another focus area, aiming to simplify the device setup for accessibility to non-technical users while enhancing signal processing through advanced calibration and noise reduction techniques. Lastly, the project envisions collaborative interactions, where multiple users can contribute brainwave data to generate a single novel, fostering collective creativity and exploring shared subconscious expressions.

Frequent Encounters

Frequent Encounters builds upon the historical connection between surrealist automatism and spiritualist practices by transforming brain signals into radio frequencies, creating a modern reinterpretation of surrealist practices. How might we use contemporary technology to channel subconscious activity into meaningful, sensory experiences?

Themes

Surrealist automatism was indirectly shaped by the cultural fascination with spiritualism. Key Surrealists, such as André Breton and Salvador Dalí, were aware of and occasionally inspired by the methods of spiritualist mediums. The idea of the artist as a passive observer or a conduit, channeling forces beyond their control, paralleled the spiritualist medium's role.

Mediums, often in altered states of consciousness, claimed to act as conduits for otherworldly messages, producing texts and drawings believed to originate from spirits. These practices mirrored the Surrealist ambition to relinquish conscious control and engage with forces beyond the rational mind.

Hans Berger's invention of the EEG was inspired by an incident where his sister seemingly sensed his distress from a distance, sparking his belief in telepathic communication. Berger hypothesized that brain signals operated similarly to electromagnetic waves, laying the groundwork for connecting EEG technology to signal-based systems like radios. This historical context bridges the realms of brain activity, communication, and signal interpretation.

The project explores how EEG technology, particularly theta waves associated with subconscious activity, can control radio frequencies to create an auditory form of automatic writing. It draws on historical practices of channeling subconscious signals through external mediums, reimagined using contemporary technology.

Approach

Radios and Signals

Radios interpret electromagnetic waves into audible signals through components like tuners, demodulators, and amplifiers. This transformation mirrors how EEG data translates neural activity into interpretable outputs, reinforcing the conceptual link between brain signals and radio waves.

Spirit Box

Modern spiritualist tools like the spirit box scan radio frequencies to produce white noise, believed to allow spirits to manipulate sound patterns for communication. While skeptics attribute perceived messages to auditory pareidolia, the spirit box offers a dynamic "palette" for creating engaging narratives. This concept inspired the the use of radio signals as a "palette" for subconscious exploration.

Mapping

Theta waves were captured to be used to control radio frequencies. Theta waves, associated with creativity and meditation, embody the liminal states Surrealists sought. Radios, with their unpredictability, align with the randomness aspect to surrealist practices, for an auditory exploration of subconscious activity.

Low Audio Output

Initial tests revealed that the radio module's audio output was too quiet, even with an amplifier. Research indicated that the module's power was insufficient to drive high-impedance speakers. Replacing the speaker with earphones resolved the issue, enhancing clarity and creating a more intimate auditory experience. This unexpected outcome aligned well with the project's focus on personal engagement.

Noise

Frequent data updates caused disruptive noise during radio frequency changes. Research showed that introducing a delay in EEG data processing could mitigate this. adding a two-second delay smoothed the interaction, ensuring seamless auditory transitions while maintaining responsiveness to brainwave activity.

User Testing and Refinement

User Feedback Comments Action Taken
LJJ, KAA, PYJ Auditory Output Found the audio clearer with earphones and appreciated the intimate experience. Switched from high-impedance speakers to earphones for better sound clarity and a more personal interaction.
LJJ, HSM, NDR Radio Frequency Tuning Mentioned that the chaotic nature of the radio frequencies was initially overwhelming. Adjusted the system to focus on recognizable frequencies from Singaporean stations for a balance of randomness.
KAA, PYJ, HKY, LJJ Physical Output (Thermal Printer) Appreciated the tangible printed outputs and found the bar symbols intuitive and meaningful. Added a thermal printer to produce visual records of theta wave activity as vertical bar symbols.
HKY, KAA Interaction Layer Expressed interest in comparing brain activity with others during group use. Introduced overlaying thermal paper with distinct circular symbols for different users to enable comparisons.
Myself, LJJ Data Update Delays Found the frequent disruptions during radio tuning distracting. Added a two-second delay in EEG data processing for smoother auditory transitions.
HKY Hardware Design Suggested the container could be more aesthetically appealing but appreciated its functionality. Used a practical box for stability and minimal empty space, deferring design considerations to future iterations.
Myself, KAA, GAP Collaborative Use Found the collaborative feature of comparing data engaging and suggested exploring group dynamics. Enhanced collaborative functionality with identifiable symbols for group interaction.

Adding a Thermal Printer

The initial prototype connected theta wave data to control radio frequencies. User feedback revealed interest in recording their brain activity, suggesting the need for a tangible output. To address this feedback, a thermal printer was added to generate visual records of theta wave activity. Vertical bar symbols were chosen for clarity, as the thermal printer's resolution limited the legibility of more complex patterns like barcodes. Users appreciated the addition, finding the printed outputs a meaningful extension of the auditory experience.

Filtering Radio Frequencies

Users noted that the radio's chaotic output detracted from engagement. To improve this, the system was reprogrammed to tune only to notable frequencies from Singaporean stations. This refinement aligned the auditory experience with the spirit box's principle of producing meaningful signals amidst randomness, enhancing user comprehension.

Overlapping Prints for Comparisons

Some users expressed interest in comparing their brain activity with others. Reusing printed thermal paper to overlay new outputs allowed for visual comparisons. Circular symbols differentiated users' data, adding a collaborative dimension while reinforcing the project's focus on subconscious interaction.

Outcome

The system combines EEG-driven radio manipulation with thermal printing for tangible printed records that show their brain activity as it influences the auditory feedback, providing users with a physical artifact of their subconscious activity.

Filtered radio frequencies ensure the auditory output is both comprehensible and unpredictably dynamic, enhancing accessibility while retaining the project's surrealist essence. Additionally, overlapping printed outputs introduce a collaborative element, enabling users to compare with one another's brain activity, or "individuality."

Wavelet 2.0

Wavelet combines traditional marbling with computational systems to create an interface that translates brainwave data into visual art through fluid dynamics. Building upon the previous interface, this phase focused on finalising the form and enhancing functionality to create a more cohesive experience.

* The above is an example sketch to show the wavelet visualization. The wave pattern responds to changes in brainwave data, creating a dynamic visual representation of the user's mental state.

The Form

Though initially planned with aluminum extrusions, the final design uses wooden bars to create a more cohesive visual appearance across the project's various interfaces. This material choice deliberately moves away from a modern aesthetic that aluminum would have conveyed, instead embracing a retro aesthetic that better aligns with the project's overall visual language.

The interface's size was balanced to be compact when assembled while remaining large enough to capture audience attention and create an engaging interactive space. The structure is a three-level design arranged in a ladder-type configuration, guiding users' visual focus from the paint bottles at the top level down to the bottom where paintings are generated—creating a "stream" of paint flowing downward.

Updated Feedback
& Further Refinement

User Feedback Comments Initial Action Taken Additional Refinement (New)
LJJ, JHH Paint Saturation Excessive paint blurred the patterns, making them difficult to distinguish. Reduced paint saturation by reprogramming pump triggers to activate only at brainwave thresholds. Further refine activation logic to ensure consistent pattern clarity across various mental states.
LJJ, HSM, NDR Hose Stability Observed that hoses occasionally bent or clogged, disrupting paint flow. Used wire stabilizers taped to the board for better hose management. Hoses replaced by hospital grade infusion sets.
KAA, PYJ, LJJ Pattern Clarity Suggested that smaller droplets might improve detail in marbling patterns. Switched to thinner tubes for finer droplets. Hoses replaced by hospital grade infusion sets. Also replaced the water pumps with a more powerful and stable pump.
JHH, LJJ, GAP Hardware Aesthetics Felt the wooden board was functional but appeared unfinished for a gallery setup. Accepted as a temporary design choice for Semester 1; no immediate action taken. 3D printed hardware for a more polished and cohesive aesthetic for public presentation.

Instead of exploring sturdier, modular structures to support the hoses as mentioned in the previous iteration, the hoses were replaced by hospital grade infusion sets. This was so that the paint could drip in more precise increments than the previous iteration. It was also more stable, less likely to bend, and less prone to clogging.

For the clarity of the patterns and over-saturation of the paint, the hoses helped to create a more slow and even interval in between the paint drops. Additionally, the water pumps were replaced with a more powerful and stable pump

Outcome

The three-tiered wooden framework creates a visually compelling narrative of paint flowing from source to canvas, while the precision-enhancing infusion sets provide improved technical performance. The interface guides user attention through its vertical arrangement, supporting the conceptual flow of creativity from source to expression.The retro aesthetic achieved with wooden materials connects this interface visually with other components in the project.

Frequent Encounters 2.0

The next iteration of Frequent Encounters. Building upon the previous interface, this phase focused on addressing user feedback, enhancing functionality, and finalising the form to create a more cohesive experience.

* The above is an example sketch to show the mapping of the interface. Adjust the theta slider to see how the data is mapped to different frequencies. The audio is generated from different streams available on the web, and are not the same stations as the ones in the interface.

The Form

The interface design draws inspiration from 20th century machines and computers, complementing the project's connection to surrealist automatism. The sketching process followed an intuitive, freeform approach rather than rigid principles. Rounded corners became a signature element, deliberately echoing similar rounded borders in the website and project collaterals. Initial sketches were shared with peers for feedback, helping prioritize design considerations from users' perspectives.

This aesthetic choice avoided sharp, clean lines in favor of a vintage, 20th-century computer-inspired look that reinforced the project's visual identity. The interface features a natural cream white color scheme with knobs and components serving as accent elements, evoking a vintage computer aesthetic. Multiple rounds of sanding and surface smoothing were performed, with final color decisions pending completion of the polishing process.

Slide 1
Slide 2
Slide 3
Slide 4

Practical functionality guided several key design decisions. The speaker was angled forward and slightly upward to ensure optimal sound projection toward the user. The earphone jack was strategically positioned on the side of the interface to prevent cable tangling during use.

Additionally, the display was designed with a slight upward angle to enhance visibility from various viewing angles, allowing users to comfortably interact with the interface even when it's not positioned directly at eye level.

Updated Feedback
& Further Refinement

User Feedback Comments Initial Action Taken Additional Refinement (New)
LJJ, KAA, PYJ Auditory Output Found the audio clearer with earphones and appreciated the intimate experience. Switched from high-impedance speakers to earphones for better sound clarity and a more personal interaction. Found clearer speakers to be more presentable in an installation setting and bring attention to the interface.
LHW, JL Physical Output (Thermal Printer) Although appreciated the physical outputs, mentioned it did not connect well to the radio itself N/A Devided the interface into two parts, one for the radio and one for the graphics (Automata).
Myself, LJJ Data Update Delays Found the frequent disruptions during radio tuning distracting. Added a two-second delay in EEG data processing for smoother auditory transitions. Further optimised delay settings to balance responsiveness with seamless interaction.
HKY Hardware Design Suggested the container could be more aesthetically appealing but appreciated its functionality. Used a practical box for stability and minimal empty space, deferring design considerations to future iterations. Added visually appealing elements in the form iteration, such as curved or modular designs.
Slide 1
Slide 2

User reception to the original concept was largely positive. While some initial confusion about the concept occurred, participants found the experience novel and engaging once provided with context. One user notably described feeling "like a movie character" during interaction—an encouraging response that validated the immersive qualities of the interface.

Given the positive reception, no drastic changes to the mapping were necessary. However, several functional improvements were implemented. First, the printer component was removed, as it will be developed as a separate interface. Second, a volume control knob was added to address user concerns about sound levels. Third, a separated audio jack was installed to enable both headphone and speaker output simultaneously.

Technical Implementation

Audio System

The audio system was reconfigured with several key components. A dual-gender adapter (one male 3.5mm jack to two female 3.5mm jacks) was connected to the TEA5767's audio output. One port was designated for earphones, while the other was connected to an amplifier, a resistor for volume control, and the speaker.

For the wiring configuration, the TEA5767's red wire was connected to the volume control resistor and then to the LM386 amplifier input. The TEA5767's gold wire was connected to the LM386 ground. The LM386's positive and negative terminals were then linked to the corresponding terminals on the speaker.

Initial difficulties with audio cable preparations necessitated soldering. Later, when connections became loose causing speaker functionality issues, a 3.5mm male AV screw terminal jack was acquired. Ultimately, the issue was resolved by fixing a loose connection elsewhere, confirming that both soldering and screw terminals provided more stable connectivity methods.

Outcome

The final interface embodies both form and function, with the design complementing its narrative timeline. The improved audio system now provides flexible options with adjustable volume levels, addressing previous limitations.

The nostalgic design elements promote user engagement, with viewers drawing connections to recognisable cultural references. These associations help create an immediate emotional connection with the interface, supporting the goal of evoking curiosity.

Automata

This report documents the development of Automata, a new interface that translates alpha and beta brainwaves into abstract bitmap images. Automata creates a visual "graphic trace" of neural activity, bringing the practice of automatic drawing into the digital age. The interface harnesses EEG data to generate evolving patterns, translating the invisible fluctuations of thought into tangible printed artifacts. This approach draws direct inspiration from surrealist techniques while employing contemporary technology as its medium.

Themes

The surrealists' fascination with mechanical recording devices, like the myograph that objectively documented muscle contractions in shellshock patients, provided inspiration for their approach. These machines produced "graphic traces" of physiological data, offering unmediated physical evidence of internal processes. Such recording methods helped legitimise fields like psychology by replacing subjective observation with measurable data, a concept that deeply influenced surrealist methodology.

Building on this foundation, Automata captures EEG data—particularly theta waves associated with subconscious mental states—and algorithmically translates these patterns into visual patterns. Automata reframes authorship as a liminal process between body and machine. By capturing the "graphic trace" of neural activity, it honors the surrealist interest in mechanical devices that record unmediated human impulses while extending these possibilities through more contemporary machines.

The Form

The interface features rounded edges that align with the overall visual identity established across the project's website and other interfaces. This consistent design language reinforces the conceptual cohesion across all components while providing a recognizable aesthetic signature.

The design prioritized functionality and practicality, ensuring each component fit appropriately while naturally guiding the user's visual attention from the screen display to the printed output. The layout creates a narrative flow from digital visualization to physical artifact, reinforcing the connection between neural activity and its representation.

Software

The interface uses cellular automata to generate evolving bitmap patterns, with Rule 30 chosen for its iconic and varied pattern generation capabilities. Perturbation and injection chances are derived from theta wave measurements, linking the user's relaxation level directly to visual randomness and pattern characteristics.

New cellular automata rows are computed every 250 milliseconds and inserted at the top of a scrolling bitmap. Older rows shift downward in real-time, eventually disappearing at the bottom. Patterns that scroll off-screen are printed onto thermal paper, creating a continuous record of the neural activity.

Outcome

The generation and printing of patterns creates an engaging real-time experience for users, allowing them to observe the relationship between their mental state and the evolving visual output. As patterns scroll off the screen and materialize on thermal paper, users receive a permanent record of their neural activity—a transcript of thoughts that would otherwise remain ephemeral.

By adding cellular automata principles, the interface creates complex, emergent behavior from simple rules. The patterns based on Rule 30 provide visually interesting outputs that balance recognisable structure with unpredictable variation, creating visual artifacts that reward continued engagement and reflection.

Draggable
Draggable
Draggable
Draggable
Draggable
Draggable
Draggable
Draggable
Draggable
Draggable
Draggable
Draggable
Draggable
Draggable